为全面落实立德树人根本任务,推动学校教育教学改革,深化专业建设和课程建设,规范学校各级各类学生竞赛管理,以赛促学、以赛促教、以赛促建,提高学生的职业技能、创造能力、实践能力、协作能力和综合素质,培养学生冠军精神、工匠精神,提升学校办学水平和人才培养质量,营造良好的校园育人氛围,结合学校实际,特制定本办法。
一、适用对象
经学校同意派出参加各类竞赛的全日制在籍专科生
二、基本原则
(一)学校秉承“全面推进、整体规划、分类引导、择优支持、注重质量、动态调整”的原则,有序开展各级各类竞赛的组织和管理工作。
(二)学校坚持“以赛促学、以赛促教、以赛促改、以赛促研”,集中资源参加影响力大、参与面广、综合性强、社会声誉良好且属国家级或省部级标志性成果的竞赛;坚决杜绝组织学生参加以盈利为目的,或损害学生身心健康,或规格低、投入产出比例失衡的竞赛。
(三)学校对参加本办法明确规定的竞赛并获奖的师生,按照既定奖励标准实施奖励。对于未纳入本办法规定范畴的竞赛,学校不进行统一管理,由各参赛部门根据自身实际情况与发展需求,自行决定是否参赛,学校不统一受理参赛申请,亦不提供相关奖励。若涉及本办法未明确规定,但契合学校发展方针与战略目标的赛事,将由校长办公会进行专题研讨,综合评估赛事的价值与意义,并报董事会审议后最终确定是否予以奖励。
三、组织机构
(一)竞赛委员会
学校成立以校长为主任,分管教学工作的校领导和分管学生工作的校领导为常务副主任,教务处、校团委分管竞赛的负责人为副主任,教务处、校团委、各竞赛承办学院(部)、党委学生工作部、党委宣传部、校企合作与就业服务中心、财务处、人力资源处、招生运营中心等负责人为成员的竞赛管理委员会,统筹和管理竞赛活动。主要职责为:
1.审议和确定学生竞赛工作的制度、管理办法等工作。
2.根据学校长期规划发展目标和提出的工作任务制定学生竞赛工作的整体规划和目标任务。
3.统筹和确定经费配套、激励政策等工作。
4.结合年度目标任务完成情况,对年度学生竞赛工作进行汇总,及时总结经验做好推广,统筹对开展学生竞赛优秀组织单位、优秀指导教师(团队)、优秀学生团队进行评选和表彰。
(二)竞赛委员会办公室
竞赛管理委员会下设办公室,并根据竞赛类别分别挂靠在教务处和校团委,负责竞赛日常管理和汇总各项竞赛开展情况并向校长办公会定期汇报。
1.教务处
(1)负责专业技能竞赛工作(不含“挑战杯”系列、“创新创业大赛”“职规赛”)的统一组织和协调,制定工作计划,促成竞赛目标达成。
(2)协调党委学生工作部支持各参赛部门做好参赛学生训练和参赛期间的管理工作;在学生评优、评先等项目中,对获奖选手予以优先考虑。
(3)收集、公布各类竞赛信息,做好组织发动工作。
(4)审核认定参赛学生获奖成果学分和课程学分、学习成绩置换。
(5)汇总和归档专业技能竞赛获奖相关材料。
(6)组织二级教学部门承办上级主管部门竞赛。
(7)审核和执行竞赛奖励等相关工作。
2.校团委
(1)负责专业技能竞赛中“挑战杯”系列、“创新创业大赛”“职规赛”和思政、文艺类,体育类竞赛工作的统一组织和协调,制定工作计划,促成竞赛目标达成(其中,“创新创业大赛”“职规赛”协同校企合作与就业服务中心,思政类竞赛协同党委宣传部)。
(2)协调教务处、党委学生工作部组织各参赛部门做好参赛学生训练和参赛期间的管理工作;在学生评优、评先等项目中,对获奖选手予以优先考虑。
(3)收集、公布各类竞赛信息,做好组织发动工作。
(4)协助教务处审核认定参赛学生获奖成果学分和课程学分、学习成绩置换。
(5)汇总和归档各项竞赛获奖相关材料。
(6)组织二级教学部门承办上级主管部门竞赛。
(7)审核和执行竞赛奖励等相关工作。
(三)二级学院(部)竞赛工作领导小组
竞赛承办学院(部)成立由院(部)负责人任组长、分管竞赛院(部)副职任副组长的学院(部)竞赛工作领导小组。负责相关竞赛项目的具体实施,其职责主要包括:
1.认真研究竞赛文件,广泛发动、鼓励和组织学生参与竞赛。
2.配备经验丰富的指导教师,组织做好竞赛的选拔、培训、指导、实施等各环节的具体工作。
3.审定指导老师制定的备赛计划,确定备赛内容,具体做好参赛保障工作,并根据实际情况,为学生参加竞赛提供必要的仪器设备、场地和耗材。
4.强化“岗课赛证”融通的课程开发,加强指导教师队伍建设,不断提高人才培养质量和整体育人水平。
5.完成学校交代的竞赛相关其他工作。
6.申请承办省级竞赛的二级学院需根据相关文件要求,编制竞赛技术文件和承办方案,组织选拔专家、裁判和工作人员,按照相关规定完成承办竞赛各项组织工作。
7.对竞赛工作进行总结,并做好指导老师将竞赛资料上报学校竞赛委员会办公室归口部门存档等管理工作。
四、竞赛层次
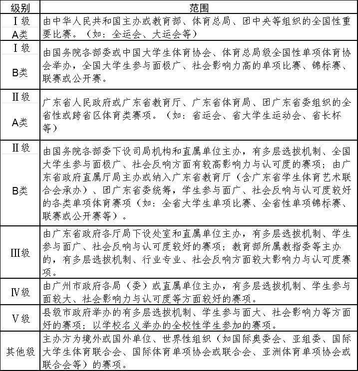
(一)专业技能竞赛层次认定标准

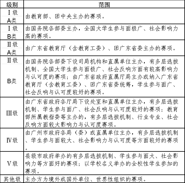
(二)思政、文艺类竞赛层次认定标准
(三)体育类竞赛层次认定标准
(四)层次认定标准说明
1.学校根据国家、上级主管部门及其他权威学术单位每年公布的竞赛项目以及竞赛的性质变化动态,每年召开学校竞赛管理委员会会议,对竞赛项目级别进行动态调整,竞赛内容类似的比赛,仅保留最高级别的比赛,并及时在校内公布。
2.经学校审批同意后,参加具有一定社会影响力的各级行业协会项目(特指每年列入教育部认可的全国普通高校学科竞赛目录中的竞赛项目),或参加虽属于上述文件中各级各类竞赛范畴,但在影响力、规模、难易程度等方面未达到标志性成果的,获奖者由学校研究降级确定。
五、竞赛工作流程
(一)竞赛项目申请
各竞赛工作领导小组在确定参赛项目后,需精心挑选并明确赛项负责人。赛项负责人结合学校相关规定、所在部门的实际情况和竞赛具体需求,科学编制参赛所需的设备、耗材、报名费、差旅费等相关预算,并通过学校办公系统规范准确地填报学生竞赛项目申请。
鉴于竞赛类别繁多,各参赛项目在提出申请时,须附上相关竞赛通知文件和竞赛规程,以便各级审批部门界定竞赛类别。
(二)竞赛项目审批
1.部门审核
各竞赛工作领导小组须对竞赛申请进行严格初审,审核内容包括竞赛的必要性、可行性、预算的合理性以及与学校人才培养目标的契合度等方面。对于审核中发现的问题,应及时与赛项负责人沟通,要求其进行修改和完善。
2.学校竞赛委员会办公室审核
学校竞赛委员会办公室归口部门根据赛事类型,会同相关部门进行严格复审,审核内容包括竞赛的层次、影响力、与学校专业建设的关联度、预算经费等方面。对于审核中发现的问题,应及时与对应竞赛工作领导小组和赛项负责人沟通,要求其进行修改和完善。
3.学校审定
学校竞赛委员会办公室审核通过后,提交相应的分管校领导审核,校长、党委书记审定,董事会批准后方可实施。未经批准的竞赛项目不予以经费支持、业绩认可及奖励。
4.项目审批注意事项
(1)必须提交竞赛相关通知文件和竞赛规程;必须明确参赛指导教师、参赛队伍数量及对应参赛学生所在的班级和姓名。
(2)竞赛经费应经科学测算且在合理范围,不得超标准编制预算。
(3)为保证A类竞赛质量,已批准指导A类竞赛的指导教师,从批准立项日起至竞赛结束前,原则上不再受理指导其他类别学生竞赛的申请,以集中精力做好A类竞赛的指导工作。同时,为避免过多影响学生的学业和后续发展,从批准立项日起至竞赛结束前,已参加过A类竞赛的学生,原则上不再受理其参加其他类别竞赛。
(4)学校原则上对于Ⅲ级、Ⅳ级、Ⅴ级竞赛不予以经费支持,各项经费原则上由参赛部门自行解决;对于Ⅴ级中校级赛事,将根据比赛实际情况由学校竞赛委员会研究、报董事会批准后决定是否予以经费支持。
(5)同一赛项的不同指导教师组通常由不同人员组成,尽量避免相互交叉或重复。同一指导教师组一般指导不超过2支参赛学生队伍。除竞赛要求外,同一参赛队的指导教师一般为2-3人(若有超出,须明确每位指导教师的工作职责和工作量);当一个参赛队的学生人数为1人时,指导教师一般为1人,不得多于2人。
(6)竞赛前未经申请或申请未获批准的赛项,学校一律不予承认。
(三)竞赛项目实施
1.对于A类竞赛,各竞赛工作领导小组应结合参赛学生的学习情况,要求竞赛指导教师编制详细的训练计划并认真实施。
2.各竞赛工作领导小组应根据学校采购流程和要求,做好竞赛相关设备和耗材购置跟进工作。
3.竞赛期间指导教师做好参赛学生的指导和考勤管理、安全管理等相关工作。及时与辅导员及任课教师沟通,协助学生做好相关请假工作和激励保障工作。学生一旦选定参赛不得随意更改,应服从指导教师安排并认真训练,非训练时间原则上须按要求上课,以免影响学习。
4.对于B类竞赛,参赛教师也需认真准备并做好相关工作。正式竞赛期间,各参赛队伍应本着节约的原则,按照审批通过的预算方案外出竞赛。
5.各参赛负责人或指导教师要做好竞赛现场各项工作的组织、拍照及关键数据信息和材料保存。
(四)总结宣传表彰
1.竞赛获奖后,指导教师要及时撰写宣传稿,经所在部门及学校竞赛委员会办公室归口部门审核后,向招生运营中心投稿审核后发布获奖新闻。
2.参赛指导教师要及时总结参赛全程工作情况,包括但不限于:赛前备赛、赛中组织指导、赛后复盘的情况说明,获奖情况,效果分析,经验与建议等内容。同时,将参赛工作总结连同竞赛现场照片、获奖证书等材料根据竞赛类型提交学校竞赛委员会办公室归口部门备案,否则,将会影响奖金发放和教师工作量计算。
3.各竞赛工作领导小组要及时整理竞赛相关材料,认真总结,注重赛后资源转化,促进专业建设和教育教学改革,同时按要求做好资料归档与管理工作。
4.学校竞赛委员会办公室要根据竞赛类别分别组织各参赛部门认真总结大赛的经验与不足,召开竞赛经验交流暨总结表彰会。
六、竞赛奖励
(一)专业技能竞赛奖励标准(元/奖项/队)
(二)非专业技能竞赛奖励标准(元/奖项)
(三)其他奖励(元/奖项)
1.参赛团队被评为先进集体、最佳组织奖、道德风尚奖等奖项,学校给予团体奖励。
2.在正式比赛中,破省部级纪录者另奖3000元/项,破国家级纪录者另奖6000元/项。
(四)竞赛奖励说明
1.各类竞赛若设有特等、一、二、三等奖4个等次,则特等奖等同于一等奖,以此类推,三等奖原则上不予奖金奖励(荣誉保留);若设置特等、一、二、三等奖、优秀奖(或优胜奖)等5个及以上等次的奖励,则特等奖视同于一等奖进行奖励(以此类推),优胜奖原则上不予奖金奖励(荣誉保留)。
2.对既设置等级奖又设置名次奖项的竞赛,按名次进行奖励。其中,A类竞赛按照上述各类各级别一等奖的奖励标准乘以名次排序奖励系数进行奖励;B类竞赛只取前三名次进行按照上述各类各级别一等奖的奖励标准乘以名次排序奖励系数进行奖励。
3.经学校批准多队参赛的竞赛,同一赛项原则上奖励不超过3支获奖队伍(以获奖文件名单认定,选取成绩最好的3支队伍进行奖励)。若获奖队数超过3队,则第4-10队(按成绩排名),按照对应层次和获奖级别乘以0.25系数进行奖励;多于10队的不再给予奖金奖励,仅做荣誉认定。
4.同一参赛队(选手)参加同一赛项不同级别的竞赛,或参加同一赛事同时获得团体奖项和个人奖项,或同一赛事取得多个奖项的,按就高不就低原则,只奖励1次,并取最高者或补差(以获奖文件名单认定),不做重复计算(原则上中途不得更改队员,若有更改,奖励不做追加)。学生除物质奖励外,其成绩计入学籍档案,作为评优评先、就业推荐等重要依据。
5.个人赛与团队赛的界定以获奖文件为准,涉及团队项目比赛的奖金分配方案,由竞赛指导老师拟定,所在部门党政领导审定,并在一定范围内公示不少于3天,公示无异议后,根据赛事类型提交学校竞赛委员会办公室归口部门复核。
6.获奖项目须在正式竞赛日期起1年内申请奖金奖励,1年内没有申请的获奖项目不再补发奖金奖励。对主办单位发放奖金的竞赛项目,若奖金低于相应级别的奖励金额,学校补发奖励差额,若奖金等于或高于相应级别的奖励金额,学校不另发奖励。
7.各类竞赛中若存在师生混合团队竞赛,学生奖励费用按照本文执行,教师作为学生参赛的指导教师,按照学校相关文件规定执行。
8.有下列情况之一者,学校不予发放奖金,并视行为的性质和情节,根据有关规定予以通报或给予纪律处分:
(1)在参赛过程,对活动组织工作造成严重影响,或竞赛过程言行损坏学校声誉,造成不良影响的;
(2)未经学校审批同意自行参加竞赛的,或是以个人名义参加竞赛的;
(3)获奖的成果如有弄虚作假或剽窃他人成果者;
(4)学校竞赛委员会认定的其他情况。
七、学分认定
学生竞赛获奖成果纳入学习成果学分认定与置换范畴,具体以学校教务处相关文件为准。
八、奖励及学分认定实施程序
(一)奖励发放
1.在竞赛指导老师的协助下,由学生本人在比赛当年提出申请,通过学校办公系统填报学生竞赛活动奖励申请,并提供获奖证书复印件、主办单位的表彰文件以及其他相关佐证资料,根据获奖证书、竞赛项目通知等资料确定各类竞赛项目获奖级别,若提供信息不一致,以获奖证书的盖章单位为准。
2.申请人经所在二级学院初审后,报请学校竞赛委员会办公室归口部门核实学生参赛获奖情况,审核确定获奖类型、等级。
3.根据赛事类型分别由学校竞赛委员会办公室归口部门在每年6月和12月分两次汇总报相关分管校领导,校长、党委书记审定通过后,递交董事会批准。
4.经批准后由学校财务处发放对应级别的奖金至获奖学生。
(二)学分认定
每学期末根据教务处开展学分认定的通知,由获奖学生按照相关要求,本人提出申请并填写申请表并附上相关学分认定佐证材料(包括成绩单、线上课程学习证书、技能证书、荣誉奖状/奖杯等),交所在二级学院审核,由二级学院按规定流程审批后,送达教务处办理。
(三)说明
二级学院应负责配合做好学生奖金的申报和分配工作,以及获奖学生的学分认定和课程成绩核定、录入工作,避免影响学生的评奖评优与毕业。
九、附则
(一)本办法由校团委、教务处负责制定并解释。
(二)本办法自发文之日起实施。原《九游体育官网学生竞赛活动及奖励管理办法(试行)》(东华学院〔2024〕135号)同时废止,且以前有关规定与本办法不一致的,以本办法为准。

