各用人单位:
衷心感谢各用人单位对九游体育就业创业工作的大力支持,为深入学习二十大报告及习近平系列重要讲话精神,全面落实教育部、教育厅有关就业创业工作文件会议精神,加强高等职业教育改革,实现高质量发展,更好地为用人单位和学生服务。九游体育定于2024年6月15日,召开“2024年九游体育官网校企人才共育对接会暨21级毕业生线下供需见面会”现将有关事宜通知如下:
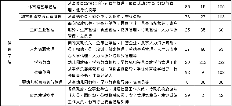
一、参加对接会学生5800人,专业及人数详见,《九游体育官网2024年资源信息表》。
二、合作模式:
(一)企业招聘信息官网公布(时间:2024年3月-6月)
(二)参加2024年九游体育官网校企人才共育对接会暨21级毕业生线下供需见面会(时间:2024年6月15日,地点:学校足球场);
(三)校园专场宣讲:用人单位可来校为学生做职业规划讲座、招聘宣讲等 (时间:2024年5月10日-6月19日);
(四)校企双方深度合作交流:含人才需求、共建实习实践基地、专业、产业学院等。
三、禁止任何单位和个人以任何名义骗取学生钱财。
四、用人单位扫二维码填写“2024年九游体育官网校企人才共育对接会暨21级毕业生线下供需见面会调查问卷”,学校收到调查问卷后经审核,符合条件的发出正式参会函。
学校地址:广东省广州市白云区太和水均田路363号
学校网址:九游体育官网 (www.gzdhxy.edu.cn)
校企合作与就业服务中心邮箱:gzdhxyjy@163.com
校企合作与就业服务中心办公电话:020-22693153
联系人:李老师13711272640 黄老师14743595208
张老师13265372686 梁老师15818948644
(调查问卷)




九游体育官网
2024年4月7日